What a Successful Therapy Journey Looks Like
I haven’t seen this anywhere. I think it would’ve been helpful when I started out. I don’t think I’m done but I’m ready for it to not weigh so heavily on my algorithms on a day-to-day basis. At some point you get to your wit’s end living anywhere but the present.
So, this is my gift to you. I’m going to try out a meta-modern writing style here to convey the path while being a kind of resource guide you can take as you see fit. It’s combining what helped me, what would’ve helped me sooner, and how I can most easily share what I’ve found (lots of Instagram links lol). There’s a lot of other shit I’ve learned and I’m sure I’ll share things at some point, but I think people need it especially in this day and age where people are losing their minds between AI, authoritarianism, and the economy. May you being my friend mean that you’re mentally stronger than many others going forward.
The short of it: It’s what you need it to be. Things could be great in your life and you want to share that with someone. It could just be needing someone to be an objective observer of a situation you need help talking through. Or, you could do what I did and evaluate the unknown and everything in your life for an overhaul. It could be something solved in a couple conversations or it could be a major problem that takes many years to resolve. For example, a divorce will likely not resolve over one therapy session.
If you’re happy with who you are and how you move through the world, great! Own that and keep going.
If something feels off and you don’t have the language for it yet, I hope this can give you a structure to follow from beginning to end.
Of course, disclaimer that I’m just a guy speaking of systemic things from my experience and only want to help.
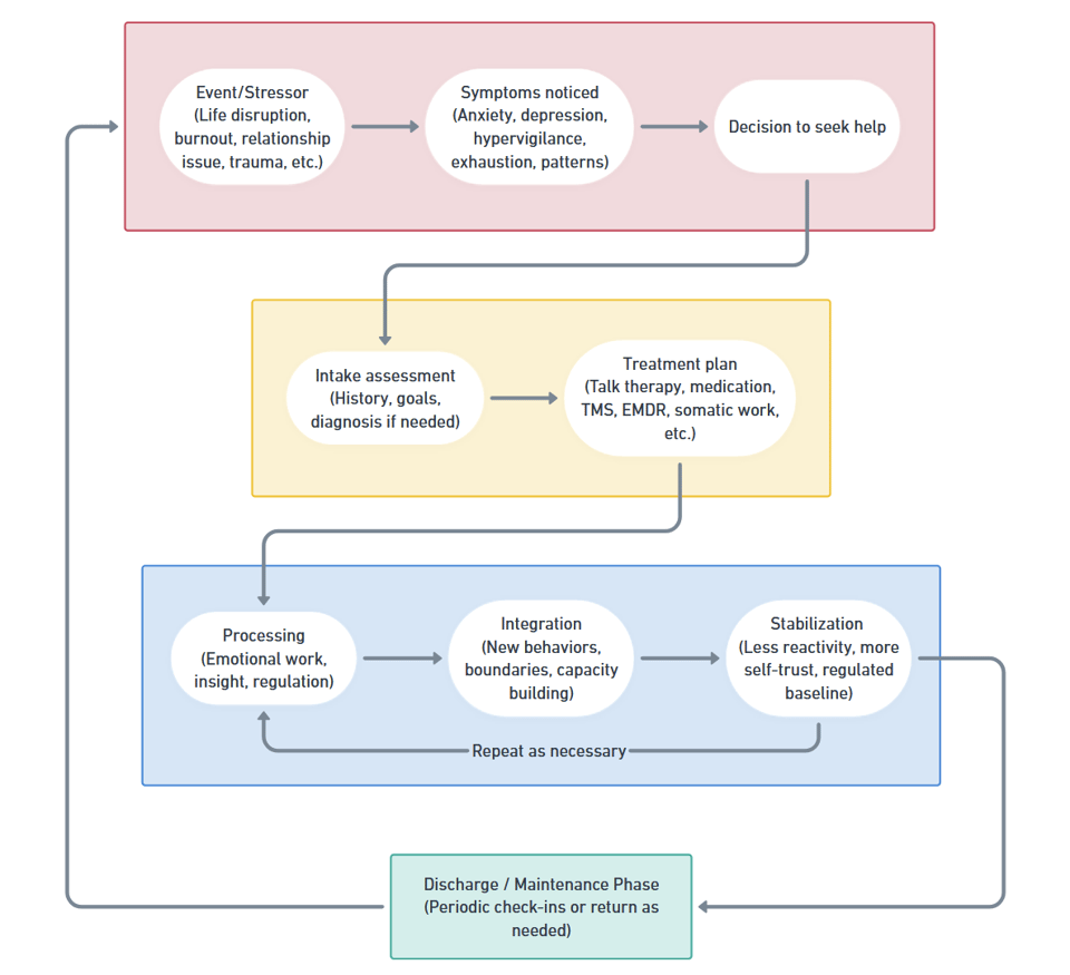
The Bird’s Eye View

The length of the process varies depending on your situation, but the depth and duration depend heavily on your commitment. Therapy works a lot like physical rehabilitation. If you break your leg, you wouldn’t expect to be fully healed after one physical therapy session. Your physical therapist guides you through exercises in the clinic and expects you to continue them at home. Also remember that it can feel worse before it feels better.
The same is true here. The session is where you learn and practice; the real change happens in how you live between sessions. If you stay the course and consistently do the work, there comes a point where you’re standing on your own again because you rebuilt the strength yourself.
TL;DR in Two Videos
If you just want two quick videos to get the general idea of what happens in the middle of the process without diving into the deep end, here you go:
Healing: what they tell you vs. what actually happens (Link)
Someone took the ending scene of the Fresh Prince of Bel Air episode with Will’s dad and added therapy messages on top that I think is great (Link)
And if you are curious about the deep end, let’s begin!
Finding the Best Provider For You
When you are ready to take action, there is nothing more important than finding a provider who will understand what you are going through. The whole thing can fail if the fit isn’t there and you have a bad experience. Below are some directories to find therapists. If you are using insurance, maybe look through these directories first before using your insurance portal.
I Think Something’s Wrong…
In some cases like the death of a loved one, your traumatic experience does not need to be explained. In others you could be thinking everything is fine in a house on fire. The links below will cover both but are mainly geared towards the latter because at least in the former situation, people on the outside would know to help.
The 5 different types of existential crisis (Meaning; identity; mortality; freedom, responsibility, and choice; isolation and connectedness) (Link)
Types of trauma (Acute, chronic, complex) (Link)
Having a safe childhood doesn’t mean adulthood can’t overwhelm your nervous system (Link)
Major signs your nervous system is stuck (Link)
How to tell if your nervous system is overloaded (Link)
Burnout warning signs (Link)
You call it burnout, your body calls it twenty years of survival mode catching up to you (Link)
10 signs you’re over-functioning in your friendships (Link)
6 ways your empathy can be getting you into trouble (Link)
You’re in a situationship with yourself (Link)
POV: An ambitious woman resisting therapy (Link)
Ok I’m Human So What Just Tell Me Exactly What’s Wrong With Me I Don’t Have Time For This You’re So Annoying
Glad you asked! Here are some quizzes used by providers that may help you find your diagnoses and issues. The more information you can give someone upfront, the more time the both of you can save. One of the best pieces of advice someone gave me before my first therapy session this time around was to tell my therapist how I talk and how they can cut through that. If you know me, you know I like to talk out loud in circles and someone can cut through with one poignant remark. Someone meeting me for the first time and trying to help is not going to know that. They’re not going to know your family history, your vices, or your nervous system capacity. Plus it never hurts to further know yourself.
Readiness to Change questionnaire (Link)
GAD-7 for anxiety (Link)
PHQ-9 for depression (Link)
WHOQOL-BREF for quality of life (Link)
Your Personality and attachment styles which is also helpful for understanding your parental wounds (Link)
PCL-5 (PTSD Checklist) (Link)
Complex PTSD Quiz (Link)
ACEs Questionnaire for childhood adversity (Link)
AUDIT-C for alcohol use disorders (Link)
DAST-10 for drug abuse (Link)
South Oaks Gambling (SOG) screen for identifying gambling problems (Link)
ASRS for ADHD (Link)
Life reflection exercise (Link)
There are assessments and screening tools for days. Your goal is to find your root issue holding you back that you can put a name to.
What Happened on the Inside?
This part can be triggering so I don’t want to expand too much. I do want to share things that may have happened to you that you or people around you brushed aside as not a big deal.
When your nervous system learned that the present moment wasn’t safe, “just being present” can feel overwhelming (Link)
Things I never learned in grad school about being a therapist for men (Link)
Things I didn’t realize were actually rooted in shame (Link)
Emotional abuse can look like (Link)
Seven signs of emotional abuse that we need to be able to recognize (Link)
How gaslighting rewires your brain (Link)
Types of dissociation (Link)
Did anyone care about your inside world growing up? (Link)
When parents met your needs – but never met you (Link)
Life experiences adult children of emotionally immature parents never had (Link)
“What makes you think I felt conditional love as a child?” (Link)
What it’s like to grow up with narcissistic parents (Link)
When your parent didn’t actually like you (Link)
Abusive parents will hold their children under water and then shame them for not being able to swim (Link)
Emotionally hungry children become adults who (Link)
6 common signs of emotional neglect (Link)
Children of emotionally immature parents are trained to prioritize others so relentlessly that they forget they exist as separate individuals with their own needs. The hidden reason you don’t know who you are. (Link)
Chronic nervous system dysregulation leads to disease through a process called Allostatic Load (Link)
If you survived the emotionally unstable mother & emotionally absent father duo, you’re probably struggling with these core childhood wounds and you don’t even know it (Link)
Joy-negation in caregiver relationships (Link)
How inner child wounds show up in intimacy (Link)
Hidden abuse looks like (Link)
CPTSD
I want to briefly mention CPTSD because I think a lot more people have experienced it than they realize. I certainly had no idea and never heard of it until October 2025. Like, if you’re a millennial, then all those world-altering events happening seemingly every other year/month/week/day adds up. Where PTSD can be seen as one moment, CPTSD is multiple moments across your life disconnecting you from yourself.
Here are a couple of things about C-PTSD and then we’ll get back to therapy in general.
This is CPTSD and why no one talks about it (Link)
Every sign of CPTSD explained in 9 minutes (Link)
This is what CPTSD feels like (Link)
CPTSD doesn’t just affect the mind. It can show up as digestive issues, pain, and fatigue (Link)
Uncomfortable signs of CPTSD that feel validating to know about (Link)
Protective behaviors often developed after complex trauma (Link)
Being seen feels risky with CPTSD because visibility once came with consequences (Link)
People who develop CPTSD in adulthood (yes, it happens a lot) are most often victims of coercive control & systematic deception by people or organizations they trusted (Link)
A Healthy Baseline
This is where you can check yourself now and forever. If you know what this looks like for you, no matter what happens to you, you’ll always have a center to work from and come back to. You will be growing every day and know when a major moment happens that shakes your center, but if you have this core then you will prevent so many future problems.
The self-love languages (Link)
The 5 levels of friendship (Link)
A secret self-acceptance method (Link)
Love Language – self-love edition (Link)
Future self-continuity (Link)
DOSE examples (Dopamine, oxytocin, serotonin, endorphins) (Link)
A good life also includes (Link)
6 types of rest everyone needs (Link)
Stop saving your life for “later” (Link)
Signs you can start trusting someone again after they hurt you (Link)
The emotional release and maintenance guide (Link)
The four crucial needs of children for healthy development: unconditional love, emotional freedom, imaginative play, and natural exploration (Link)
10 signs you’re learning to regulate your nervous system (Link)
Nervous system self-regulation chart (Link)
How to regulate your nervous system when… (Link)
Checking With Your Body
You know how people talk to their pets? We should be talking to ourselves and our organs like that. It feels weird to do so at first, but you know what feels worse? Suppressing and internalizing the horrible things people have said to you. It’s our mind’s job to protect our body and give it the nourishment it needs.
Somatic Maps of Emotional Body Experiences (i.e. where you feel anger in your body) (Link)
Organ, muscle, and emotional connection (Link)
Trauma in the body – somatic symptom map (Link)
7 places you’re storing trauma (and don’t know it) (Link)
Where you store stress in your body & what it means about you (Link)
7 places in your body where unprocessed trauma and emotions are stored (Link)
The body of a neurodivergent person (Link)
This is why growing up emotionally unsafe makes you obsessed with understanding everything (Link)
Getting It Out
There are many healthy ways you can process your emotions and get your good and bad energies out. These are just a few posts to give you an idea. You should go process in the way that feels right to you.
How to Actually Process Your Emotions (When no one taught you how) (Link)
7 weird woo woo habits that sound fake but actually work (from a therapist) (Link)
The Long, Strange Trip
Ok now that you have what you need and are prepared for the fight with yourself, here are some things you’ll need along the way. I don’t know when you might need them and you may never need them, but knowing that they’re there takes a weight off of your shoulders. You will be going through enough as it is. Whatever to take pressure off from you.
You can’t think your way out of a nervous system problem. You need to work with your body, not just your mind. The two go hand-in-hand (Link)
Growth is about grief. The depth of grief you’re willing to feel directly shapes the depth of growth you’re capable of. One expands the other. (Link)
Nobody talks about the guilt of setting boundaries with parents who have sacrificed a lot for you (Link)
Responding to guilt trips from boomer parents (Link)
How to deal with an emotionally immature parent (Link)
Battling parental expectations (Link)
Feel the rage of having to heal from trauma you never chose (Link)
16 truths no one told you about healing from family trauma (Link)
Signs you are the family scapegoat (Link)
Signs you might need a new therapist (Link)
Best nervous system hack: let yourself crash out (Link)
To overcome anxiety, you need to build nervous system capacity (Link)
Social anxiety and the fear of being perceived (Link)
Sometimes our “unhealthy habits” are actually trauma responses (Link)
No one warns you about this part of EMDR therapy… read this before you cancel your next session (Link)
Your nervous system isn’t resisting healing… it’s resisting a life that still runs on stress. You can’t heal inside the same pressure that dysregulated you (Link)
Why do I keep attracting emotionally unavailable people? (Link)
The father wound shapes who you wait for, the mother wound shapes how you stay (Link)
How to close emotional loops your mind keeps reopening (Link)
Phrases to destroy anyone’s ego (Link)
Let yourself be a disappointment (Link)
Stop looking for yourself in them (Link)
You cannot teach accountability to someone who’s built their identity around avoiding it (Link)
Coping cards for hard moments (Link)
Those who avoid their own feelings will likely avoid yours too (Link)
The Boulevard of Broken Dreams
“I walk a lonely road…”
Ok, but that song aside, this part of the journey can be best summarized by “Ripple” by the Grateful Dead:
“There is a road, no simple highway between the dawn and the dark of night. And if you go, no one may follow, that path is for your steps alone.”
Who am I when all I’ve ever known is survival? (Link)
Sometimes you need to apologize to yourself for seeing only the good in people who broke your trust several times (Link)
Signs you are healing that do not look like healing (Link)
Why families turn on the black sheep when they start healing (Link)
Why you keep reliving the same patterns and what your younger self might be trying to tell you (Link)
A nervous system built for depth will suffocate if survival stays in charge (Link)
What emotional progress actually looks like (and why it doesn’t always feel good) (Link)
When an emotionally immature individual is triggered, they will often react by trying to weaponize your fears and insecurities against you (Link)
If someone would rather lose you than confront themselves, your peace of mind is worth more (Link)
We don’t talk enough about how heavy it feels to grieve someone who is still alive (Link)
Why parents who hurt you still expect loyalty even when they broke us (Link)
When you suddenly realize your entire career choice is a trauma response (Link)
You’re insecure because you’re not behaving with conviction (Link)
Right before you enter the greatest state of your entire life you will literally lose everything all in one go (Link)
If you’re exploring loneliness or the time after a breakup:
When Will I Know?
You’ll know. One day your shoulders will be lower and your tongue rested without you realizing it. You’ll become a sap who cries at everything that makes life beautiful. You’re able to ground in moments you previously were unable to. You’re simultaneously in control of yourself and how you respond in the world while letting go and experiencing it. The people around you will feel something different about you. The world will start helping you go where you want to.
As Former North Carolina State Head Coach Jim Valvano said in his Don’t Give Up speech at the ESPYs shortly before he died of cancer, “When people say to me how do you get through life or each day, it’s the same thing. To me, there are three things we all should do every day. We should do this every day of our lives. Number one is laugh. You should laugh every day. Number two is think. You should spend some time in thought. Number three is you should have your emotions moved to tears, could be happiness or joy. But think about it. If you laugh, you think and you cry, that’s a full day. That’s a heck of a day. You do that seven days a week, you’re going to have something special.”
No one prepares you for how scary it feels when you come out of survival and have to grieve the years you’ve lost (Link)
No one prepares you for how disorienting it feels when survival mode ends and you realize you don’t get unlimited time (Link)
After realizing you’re not healing to be able to handle the trauma, you’re healing to be able to handle the joy (Link)
7 oddly woo woo signs you’re entering a new chapter (from a therapist) (Link)
The Let Them Theory (Link)
Alternatives to “I did nothing today” (Link)
The antidote to anxiety isn’t certainty. It’s self-trust. (Link)
Healing isn’t learning how to tolerate more pain. It’s building capacity to respond without abandoning yourself. (Link)
After trauma, the real work isn’t just trusting people. It’s learning how to tell when your reaction is about the present and when it’s about the past (Link)
I’m not everything I want to be yet, but I’m a lot of things I wanted to be two years ago (Link)
If you ever feel stuck, I’m there for ya. You know how to reach me.