Flounder Mode #5: Farewell Cocoon!
Hello friends! ❄️
We had our first snow in Philly yesterday and it was quite a magical winter wonderland in the morning. We had a great time learning how to shovel a driveway for the first time!
Apologies for missing the last newsletter — we were quite busy over the Thanksgiving holiday with family coming to visit us, amongst other things going on in our lives. In the future, I’ll try to send something out, even if it’s just a notice that we are skipping for a week.
But for now, we are back to our regularly scheduled programming! Starting with a more sentimental topic:
Topic of the week
Farewell Cocoon!

I wrote this week about my last day at Cocoon, a startup I’ve had the privilege of working at the last 4 years. It’s more of a sentimental post than a learning, but I wanted to record it here. I’ve learned so much from this company (which I will write into future posts), but wanted to give a public digital farewell to a company that’s shaped me so much as a software engineer.
An interesting excerpt I read
OpenAI are quietly adopting skills
The fact that it’s just turned December and OpenAI have already leaned into them in a big way reinforces to me that I called that one correctly.
A great blog post on how Anthropic is continuing to define and lead new ways of using LLM technologies. I haven’t had a chance to try out Skills yet, but it’s going to be the next thing I try in some personal projects I want to tackle.
A fun problem I worked on
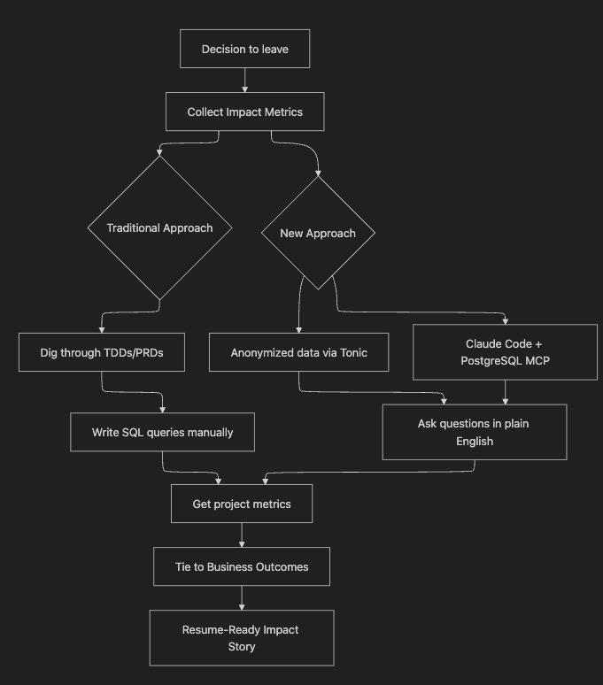
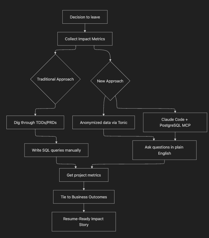
I think when anyone gracefully exits a company, they should spend the time collecting metrics on their impact so they can have a record of the things they’ve done. This can be added to a career brag doc, or (more likely) one’s resume. I was lucky enough to be able to do this with the last few weeks I had at Cocoon.
Usually, the exercise consists of looking at former TDDs/PRDs and writing a bunch of SQL queries, and writing up the impact in a readable way. But Cocoon made it very easy for me this time by having access to anonymized data pulls via Tonic, and giving every engineer access to Claude Code.
So just by adding a Postgres MCP to Claude Code, suddenly you can ask in plain English about the projects you worked on, and the impact they’ve had.

Of course, what Claude Code spits out here is only half of the story, since tying the project back to business outcomes IRL is the final step of this process. But with all of these tools available, it took me maybe 30 minutes to an hour to collect everything I needed to put on my resume for the future.
If your company has access to these tools, I highly recommend that you try this out!
Ideas from around the web
Removing Jeff Bezos from my bed
There was an outage with AWS a few weeks ago, and now infamously a bunch of EightSleep mattresses started overheating because the way the company monitors heating and cooling is done remotely in AWS. This blog post shows how unhook an EightSleep from this centralization (interestingly, written before the outage happened!).
I sensed anxiety and frustration at NeurIPS’24
Sometimes, I wonder what it’s like to go back to school and get a Master’s or a PhD. Posts like this give some interesting insight at the anxieties that face academics who are deep on the AI path.
‘Tis the season for buying new video games and playing them over the holidays! This is a new term that I didn’t know about, and it really helps capture a greater subset of games on Steam that seem low-quality to me, but I couldn’t find the word to describe them.
And that’s it for this week! Next time, we’ll have a fun “year in review” edition since it will basically be the end of a great 2025. See you all in 2 weeks!